咨询热线: 18225968333
联系我们Contact us
全国咨询热线18225968333

公积金提取代办

公司地址:上海华能联合大厦

联系电话:13065553707

您的位置: 首页 > 衢州新闻中心
衢州新闻中心

衢州异地公积金提取审核流程_异地公积金提取资料

发布时间:2026-02-13 13:13:05

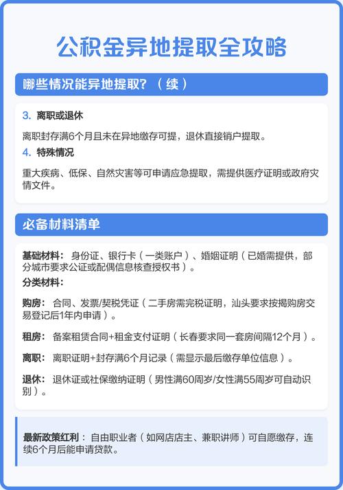
也不是第一次了。

待在出租的屋子里头,手机屏幕闪射的蓝光映照脸庞之间,全国公积金小程序的那个圆圈不停地转动又转回了原处。你于中山从事工作,房子购置在了长沙地界,每月的还贷短信按时到来,恰似第二笔需支付的房租款项。

其实。其实就只是。

想把那笔明明是你的钱,从A城挪到B城。

线上怎样操作?

登录全国住房公积金公共服务平台的微信入口,需进行人脸识别,要眨眨眼,如今各类操作似乎都要求眨眼。

然后是偿还异地公积金贷款提取。

报销模式还是冲还模式。我选了报销,钱进银行卡异地公积金提取审核流程,踏实。

填信息之际,手略微抖了抖,害怕填错掉,害怕再次被驳回,害怕那个显出“审核中”字样的状态变为长久恒定的待办之事。

需要什么材料?

借款合同。发票。还款流水。身份证明。

异地公积金提取审核流程

居然每次都得再次进行上传,明明在前一年就已经上传过了呀。要把pdf格式转换为jpg格式,照片得清晰地拍摄出边角部分,而且文件大小不能太大啊。

你妈打电话来:钱到没到啊?下个月装修要付工人了。

你说快了,在审了。

其实你也不知道审到哪一步了。

今天早上的新闻,央行投放了一万亿买断式逆回购。

一万亿。我盯着那个数字看了很久。

国家正往银行体系注入资金,意图促使资金实现流动,使其流向应当去往的地方,而我账户之中那几万块状如公积金的资金,却被困于两个城市的系统之间,恰似春运期间行驶在高速上的某一辆车,在省界处受阻,仿若遭遇收费站——虽说如今已不存在收费站,然而那种无法通行的感受,毫无二致。

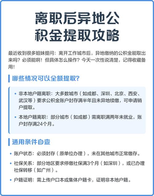
跨省通办应如何办理?

瞅见有则新闻,在徐州务工的张先生处于颍上县,租房提取没办法通过手机端办理,前往了线下的“跨省通办”窗口,竟然给办成了。

他是幸运的。

我也曾思考是否要前往柜台,然而请假一天会扣除三百元,高铁票往返需要四百元,其成本相较于那部分公积金更为高昂。

异地公积金提取审核流程

不是不想面对面。是算过账了,交不起见面的路费。

为什么审核这么久?

周四提交的。

周五显示“受理中”。

这周周六以及周日是不会去工作上班的。在这两天的时间当中,你于网络之上,把所有能够搜索查找的攻略,全部都翻找遍了异地公积金提取审核流程,像是知乎那个平台、小红书那个平台、贴吧那个平台,有的人是三天就实现了到账的情况,有的人却是等待了两周的时间。你尝试着从这些零零散散的数据里面,去计算出属于自己的概率。

昨晚做梦梦到审核不通过,理由是“婚姻信息核查未通过”。

你还没结婚呢。梦里急得解释。

今天,看到了,关于清华的,那条3D打印的新闻,据说呀0.6秒就能,打印出,一个毫米级别的微观结构。

0.6秒。

手机屏幕被我盯着,它亮了之后又灭掉,灭掉之后又亮起来,每三分钟就刷新一回,我宛如一个傻子。

如今技术已然能够在零点六秒的时间内构造出一个微观的世界,那么将我的钱财从这座城市转至那座城市,所需的时长究竟会是多久呢?

他们说是三个工作日。

异地公积金提取审核流程

我晓得异地公积金提取审核流程,72小时于人类历史而言并非漫长,然而这却是丙午马年春节来临之前,彼时你正等候着一笔资金,意图在过年返家之际,为爸妈更换一台崭新的电视机。

年货节网络零售额9897.3亿了。

大家都在买。腊肉、干蘑菇、蝴蝶兰、国潮旗袍。

你只想要你的钱从审核流程里走出来。

像春运人潮里的某一个人,验完票,过完闸机,终于站上月台。

下午三点四十一分。

手机震了一下。

“审核通过,资金划拨中”。

你自工位之上起身,而后又坐下。茶水间那儿的饮水机发出咕噜咕噜的声响,窗外的天色呈现出灰蓝灰蓝的样子。

其实。其实就只是。

此笔分明归属你的钱款,最终自这座城市的账户,朝着那座城市的家流动而去。

在线客服
联系方式

热线电话

18225968333

上班时间

周一到周五

公司电话

13065553707

二维码
线